一體化孔板流量計的調試過程
西安華恒儀表制造有限公司是主要生產流量計和變送器的儀表廠家,擁有自主的研發團隊和生產線。可以自主研發設計滿足各行業、各環境下的高精度流量計。今天和大家分享一下一體化孔板流量計的調試過程。
摘要: 一體化孔板流量計的調試分為現場校驗和現場調試兩部分, 現場校驗包括
變送器的校驗和節流裝置的檢驗, 現場調試包括一體化孔板流量計的投用、 變送器的參
數設置和故障處理。
關鍵詞: 工作原理、 校驗、 故障處理
1. 組成
一體化孔板流量計是由節流裝置(或差壓流量傳感器) a 和差壓計(或差壓變送器及顯示儀表) b 兩部分組成。 a, b 之間是由差壓信號管路c 連接。 節流裝置包括節流件、 取壓裝置和前后測量管。 節流件: 標準孔板、 標準噴嘴、 長徑噴嘴、 1/4圓孔板、 雙重孔板、 偏心孔板、圓缺孔板、 錐形入口孔板等。 一體化孔板流量計的組成見圖 1, 實物圖如圖 2.


2. 工作原理
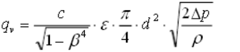
一體化孔板流量計是以伯努利方程和流動連續性方程為依據, 當流體流經節流件(或傳感器)時, 在其兩側產生差壓, 而這一差壓與流量的平方成正比。
流量公式:
其中:
流出系數 無量綱
工作條件下節流件的節流孔或喉部直徑 mm
工作條件下上游管道內徑 mm
Qv體積流量 m3/s
直徑比 d/D 無量綱
流體密度 kg/m3
可膨脹性系數 無量綱
3. 結構特點
3. 1 優點
(1) 節省安裝構造易于復制, 簡略、 結實, 功能可靠, 性價比高;
(2) 孔板核算采用國際規范與加工, 檢測件和差壓顯示儀表可分開不同廠家生產, 便與專業化規模生產;
(3) 應用范圍廣, 包括全部單相流體(液、 氣、 蒸汽) 、 部分混相流, 一般生產過程的管徑、 工作狀態(溫度、 壓力) 皆有產品;
(4) 一體型孔板裝置更簡略, 無須引壓管, 可直接接差壓變送器和壓力變送器。
3. 2 缺點
(1) 測量的重復性、 精確度在流量計中屬于中等水平, 由于眾多因素的影響錯綜復雜, 精確度難于提高。
(2) 范圍度窄, 由于流量系數與雷諾數有關, 一般范圍度僅3∶ 1 ~ 4∶ 1;
(3) 有較長的直管段長度要求, 一般難于滿足, 尤其對較大管徑, 問題更加突出;
(4) 壓力損失大;
(5) 孔板以內孔銳角線來保證精度, 因此對腐蝕、 磨損、 結垢、 臟污敏感, 長期使用精度難以保證, 需每年拆下強檢一次;
(6) 采用法蘭連接, 易產生跑、 冒、 滴、 漏問題, 大大增加了維護工作量。
一體化孔板流量計的校驗
1 節流裝置的檢驗
節流裝置的檢驗應包括對節流件、 取壓裝置及對上、 下游管道的幾何檢驗。
1 標志
節流裝置或傳感器的明顯部位應有流向標志, 還應有銘牌。 銘牌上注明制造廠名;產品名稱及型號; 制造日期和編號; 公稱通徑; 工作壓力; 節流件孔徑。
2 隨機文件
節流裝置及傳感器應有設計計算書及使用說明書。
3 管道
節流裝置安裝在兩段有恒定橫截面的圓筒形直管段之間, 在此中間無本規程規定之外的障礙和聯接支管( 無論有無流體進人或流出這種支管) 管道應是直的, 不得有肉眼可見的彎曲。管道內表面(至少在節流件上游10D 和下游 4D的范圍內) 應清潔, 并且應滿足有關粗糙度的規定。
4 孔板
孔板的檢驗主要包括: 上游端面的平面度及表面粗糙度、 厚度 E 及開孔圓筒形長度、 邊緣、 節流孔直徑 d、 出口斜角 ψ
2 變送器的校驗
1 外觀檢查
在變送器的明顯部位有銘牌。 銘牌文字、 符號完整、 清晰, 注明變送器名稱、 型號及標格, 量程及可調范圍, 公稱壓力, 輸出信號, 準確度等級、 計量器具生產許可證標志及編號; 供電(氣) 源,制造廠名及出廠日期編號; 若是防爆型的變送器應有防爆等級標志及防爆合格證編號, 另附使用說明書; 正、 負壓室應有明顯標記; 變送器表面色澤均勻, 涂鍍層光潔,無明顯傷痕等; 可動部件靈活可靠, 緊固件不得有松動和損傷現象; 密封性: 正、負壓室同時承受公稱壓力持續一定時間, 變送器不得泄漏和損壞。
2 絕緣檢查
電源端子與接地 (機殼) 端子>50MW電源端子與輸出端子>50MW
輸出端子與接地 (機殼) 端子>20MW
3 示值檢定及誤差計算

變送器現場示值校驗按圖 3 連接。
校驗前儀表預熱 15min 以上, 預熱后輸入差壓信號進行不少于 3 次的全范圍移動, 然后在變送器輸出量程內, 選擇不少于5 個檢定點, 包括上、 下限值(或上限值的 10%和 90%附近) 進行試驗, 并記下變送器檢定前的輸出值。 檢定前允許調整輸出下限值和量程。 在檢定時輸出信號要緩慢平穩地按同一個方向逼近檢定點, 3s 后讀取輸出信號的實測值。 從下限至上限是上行程, 從上限至下限是下行程, 上、 下行程為一個循環。
基本誤差檢定至少取 1 個循環; 回程誤差取 1 至 3 個循環; 需要做重復性時至少取 3 個循環。 將全部數據記人記錄表, 并計算基本誤差和回程誤差。
5. 一體化孔板流量計的安裝
一體化孔板流量計的安裝應符合自動化儀表工程施工及驗收規范 (GB50093-2002)中流量取源部件的安裝規定, 即:測量氣體流量時, 取壓口在管道的上半部;測量液體流量時, 在管道的下半部與管道的水平中心線成 0 ~45 夾角的范圍內;測量蒸汽流量時, 在管道的上半部與管道水平中心線成 0~45 夾角的范圍內;
圖 4 是馬鞍山鋼鐵苯加氫工程氮氣管道一體化孔板流量計實際的安裝圖, 圖 5 是苯加氫工程除鹽水管道一體化孔板流量計實際的安裝圖。
6. 一體化孔板流量計的參數設置及投用
1 參數設置
線路檢查無誤, 然后進行上電運行, 確認變送器處于正常運作中, 通過通訊器與變送器 進行通訊,檢查和修改變送器參數設置, 主要包括: 測量范圍、 輸出/內藏儀表顯示模式、工作模式和變送器故障時輸出狀態設定等。
2 變送器投用
變送器三閥組的投入步驟如下:
1) 關閉正壓閥;
2) 打開平衡閥;
3 ) 關閉負壓閥;
4 ) 將表堵頭螺釘松開排堵;
5) 檢查并調整儀表零位;
6) 投用及清潔現場。
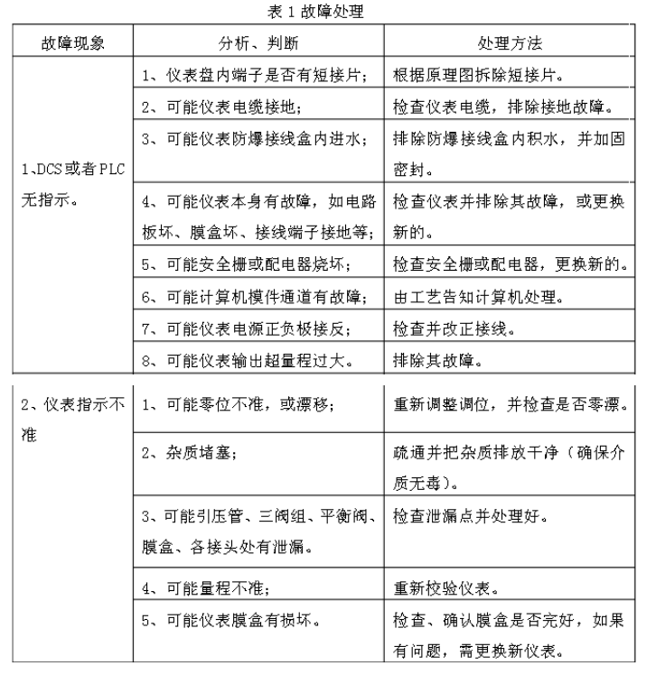
7. 工程中常見問題及處理方法
工程中常見的問題及處理方法如表 1.

以上就是一體化孔板流量計的調試過程的全部內容,如有疑問,可以隨時聯系我們。
最新資訊文章
- 流速式流量計的安裝注意也需要一定講究
- 氣體渦街流量計在測量蒸汽爐煤氣時出現問題及解決方法
- 孔板流量計測量瓦斯抽放流量時的安裝要求及取壓方式
- 測蒸汽時應選孔板流量計還是渦街流量計?
- 差壓孔板流量計出現故障時 不妨試試以下方法
- 天然氣流量計管道調試故障原因分析
- 插入式流量計的原理與分類
- 如何消除污水流量計工頻干擾和零點漂移
- 孔板流量計:自動化設計廢鋼鐵行業轉行井噴
- 前后直管段太短時孔板流量計應該如何安裝
- 德爾塔巴流量計的安裝要求以及注意
- 高壓孔板流量計在冷凍水檢測中的注意要點及解決方案介紹
- 選型蒸汽流量計時所需要注意的問題介紹
- 導致孔板流量計誤差變大的原因分析
- 孔板流量計測量蒸汽產生誤差的原因分析及解決辦法
- 深入探究影響孔板流量計進行煤氣流量計量的因素
- 質量流量計和控制器引擎蓋下的主要組件詳細介紹
- 淺析階躍溫度及水流速度對金屬管浮子流量計的影響
- 選擇流量計時會犯的10個常見錯誤以及如何避免錯誤
- 運用標準計量器具校正金屬管浮子流量計
- 如何正確安裝蒸汽流量計
- 天燃氣流量計的功能介紹
- 蒸汽流量計運行工作前的準備和調試
- 限流孔板流量計作為流量測量元件的使用條件有哪些
- 環形孔板流量計在各介質中的應用











